|
|
Signal Quality Meter
A simple instrument to measure RF signal quality produced by your DDS VFO, transmitter or local oscillator. |
|
Signal Quality Monitor
(Click photo to see an enlarged
view.)
| Schematic | Parts List | PCB Layout | Specification | Construction | Ordering |
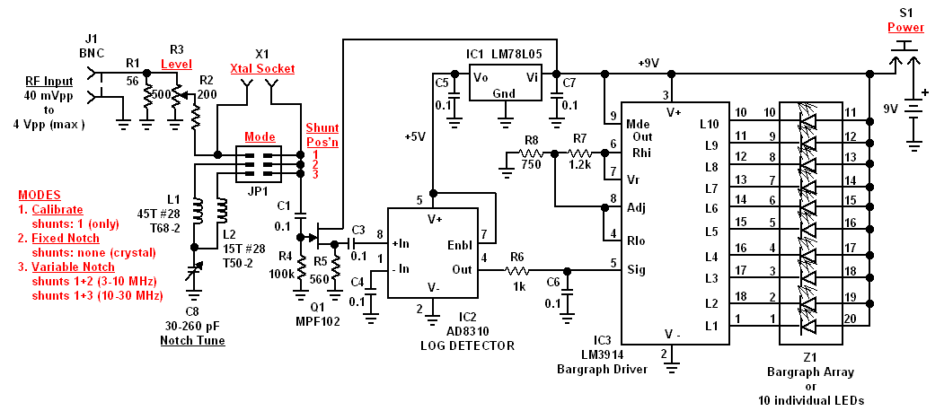
"Just how good is that signal produced by your new DDS VFO?" This is a common question with a difficult answer for anyone but those having a spectrum analyzer or other expensive lab equipment.
The Signal Quality Meter, or ‘SQM’, is an inexpensive and user-friendly device that produces a graphical display of relative quality of an RF signal applied to its input. Using a modern analog integrated circuit and other familiar RF components, the SQM examines an input RF signal and identifies how much unwanted harmonic or other off-frequency components are attenuated. It provides a simple and easy way to determine how “clean” the output of an oscillator, amplifier or properly attenuated transmitter really is.
Just connect your DDS or VFO signal to the SQM, adjust the control to notch out the fundamental frequency (say 7.040 MHz), and the resultant display of LED segments indicates how much "total harmonic energy" is remaining in the signal. The fewer LEDs turned on, the better, indicating a low amount of cumulative extra signal components above the fundamental being measured.
If, however, you have a high number of LEDs turned on it can be inferred that the DDS signal is poorer because of harmonics or other distortion effects being present in the signal. In this case, it would of course be wise to check into the cause of the poor signal quality - perhaps the amp/driver stage in the transmitter or VFO is being overdriven, or you have ripple on the DC supply, or maybe the VFO amplifier stage has some unexpected parasitic oscillations.
It is important to know the signal quality of any oscillator you build, so as to not also generate "ratty" harmonic-rich spurious signals in the process, and the SQM can help you determine this.
Theory of Operation
An input signal in the HF range, as high as 4 Vpp down to 10 mVpp, is fed to the input. The signal is attenuated and passed through a notch filter to attenuate the fundamental signal. All other components (harmonics of the fundamental and undesirable higher frequency spurious signals) are allowed to pass on for measurements. A logarithmic detector then senses this remaining energy in the spectrum and feeds a bargraph display to show the cumulative amount of remaining off-frequency signals.

SQM Block Diagram
The cumulative spectrum energy is indicated by the number of LEDs that are turned on. The lower the number of lighted LEDs, the better the quality is for the signal being measured. Looking at the display in another way, the number of dark (turned off) LED segments can be considered as how much attenuation is present for the cumulative undesired (non-fundamental) areas of the frequency spectrum. As described in the next section, each LED corresponds to approximately 5 dB of signal level; so in the example photo shown below, seven dark segments indicates an average of 35 dB off-signal attenuation.
SQM in action.
A DDS VFO is connected to the SQM input and C8 is tuned for minimum LED display at 10 MHz.
Input RF signals are fed to
terminating resistor R1 and a level-adjust potentiometer R3.
The termination resistor is set to a value that will present no more than
a 1.5:1 input SWR regardless of the control settings. The level-adjusted signal
then feeds a notch filter with several user-selectable configuration options.
The simplest configuration for the SQM is the Fixed Notch Mode, whereby a user-supplied high-Q crystal is used to resonant at the desired signal frequency. When a crystal is plugged into socket X1, the resultant frequency-fixed notch filter will block most of the energy at the fundamental frequency and pass harmonics and spurious signals with little attenuation. The high Q of the crystal resonator also provides a narrow notch that is usable for measurement of close-in spurious signal attenuation. This configuration is useful for single frequency measurements where the source is stable and fixed at a specific frequency, or perhaps when the signal source can be tuned to the fixed frequency of the SQM notch. In this way, for example, a 7.040 MHz crystal used in the SQM may be used to very accurately display the cumulative energy elsewhere in the spectrum when a QRP transmitter is tuned to show a null in the LED display.
Alternatively, instead of using the
SQM at a fixed frequency with a crystal, the SQM may also be operated in a Variable
Notch Mode by using variable capacitor C8 and
inductors L1 and L2. L1 is used for
3–10 MHz operation and L2 allows tuning up to 30 MHz. C1 and either inductor form a series-resonant circuit
which has an effective resistance of less than 2 ohms at its resonant frequency.
With 200 ohm R2 in series with the input signal, it forms a voltage
divider that shunts the fundamental signal to ground at that resonant frequency,
allowing all other frequency components of the signal to pass on through for
detection and display. This configuration
provides strong attenuation of the fundamental and little attenuation of
off-frequency harmonics and spurious signals, and is useful in cases when a VFO
output signal is being measured.
FET Q1 serves as a high impedance buffer to prevent circuit loading by the log detector IC2. This integrated circuit is an Analog Devices logarithmic detector that produces a DC output corresponding to the log of the RF signal applied at its input. For example an input of -47 dBm (10 mVpp) produces an output of about 1.64 Volts DC. Increasing the input to -7 dBm (100mV) raises the output to about 2.12V. This is a slope of about 24 mV per dB of input.
The 5V regulator IC1 provides
clean 5V DC supply voltage to the log detector chip.
This DC output of the log detector is filtered by a simple RC circuit then fed to IC3, an LM3914 LED display driver IC. The LM3914 uses an internal series of voltage dividers, voltage comparators and an precision voltage reference to control a bargraph style display in response to the input DC signal. With the chosen values of R7 and R8 this means that the lowest output L1 turns on with a 120 mV input, L2 also then turns on turn at 240 mV and so on until all outputs are turned on with an input of 2.50 V. IC3 then drives a bargraph array Z1, or an equivalent number of discrete LEDs to provide a visual display. The combination of the log detector chip and the LED driver chip produce a bargraph display over a 50 dB range in ten 5 dB steps.

SQM Schematic (March 12, 2006)
SQM Board Layout
SQB pc board
Input:
RF Signals between 1 and 30 MHz
Input Impedance:
50 ohms nominal, SWR less than 1.5:1
Input RF range: 4 Vpp (40 mW or +16 dBm) to 40 mVpp (~4uW or -24 dBm) Note: damage can occur with DC inputs or with RF greater than 4 Vpp. Transmitter spurious measurements require attenuation to prevent smoke, fire and consternation.
Notch Tuning range:
1-30 MHz in two ranges
Notch depth:
Adequate to display 30-40 dB off-frequency spurious signals
Display:
10 segment display with 5 dB nominal steps
Construction Notes
Assembly of the SQM pc board is relatively straightforward. Except for the log detector IC3, all components are through-hole devices.
IC3 ... Attach IC3 to the pc board first, using good anti-static/ESD techniques in handling the chip and the chip+board combination. Orient the chip with pin 1 (denoted on the package with a small dot in the upper left-hand corner) closest to the diamond-notation on the board silkscreen. Using a fine-tipped soldering iron, gently tack-solder that pin in place while ensuring that the other pins are aligned with their respective pads. Then solder the opposite corner pin 5 to its pad, again ensuring that all other pins remain aligned over their respective pads. Finally, solder the remaining pins to their pads. If excess solder is applied by mistake, it is easy to remove it afterwards using solder brain (e.g., SolderWick). The device is tiny, but it's really not too hard to get in soldered in place. The use of a magnifying work lamp is a great help.
Q1 ... Carefully handle the MPF102 FET transistor when installing it, as it too is static sensitive.
Toroid inductors ... L1 (larger toroid core) is prepared with 45 turns of #26 or #28 magnet wire, and L2 (smaller toroid core) is constructed using 15 turns. Scrape the enamel from the ends of each lead and solder the inductors to the board in an upright orientation. See photos of L1 and L2 below.
Display ... If you are using discrete LEDs for the display, there is a very slight bevel on one corner the LED indicating the anode (i.e., the non-bar side of the schematic symbol). You can check for this using a 9V battery in series with a 1K resistor to check LED polarity, with the anode being toward the positive side of the battery when the LED lights up. If you are using the bargraph array as the LED indicator, there is a slight bevel in one corner of the package indicating where pin 1 is on the package.
Battery Snap ... Attach the battery snap wires to the board at the BAT holes in the center-lower area of the board. The black (neg) wire should go in the right hole, closest to the 'BAT' indicator.
C8 ... Carefully bend the six leads on the polyvaricon variable capacitor C8 such that they are pointing straight down from the cap body. The leads are tarnished with oxidation, so you must first scrape both sides of each lead using a sharp blade. This will allow the leads to be soldered to their respective mounting holes. Insert the cap to the board (either orientation is okay) and carefully solder the leads to the holes. Don't apply heat too long so as to melt the plastic body of the component.
NOTE: ... It seems that not all polyvaricon caps are made
the same, and the current batch of kits (Spring 2014) has 9 leads. Just
use the six leads that are along the bottom side of the capacitor.
Further, it is necessary to add some simple jumpers to the C8 pads on the
bottom of the board, as shown below ...
Tuning Shaft for C8 ... In order to tune the SQM, you will need to construct a "shaft" for C8. You will be able to turn this shaft by hand, or even mount a knob to it from your junk box. The screw is supplied in the kit should be inserted through the nylon standoff, and then threaded into the short shaft of C8. Depending on the length of the screw you received, you may need to add a shim to the standoff.
The dimensions on the board, and orientation of the four mounting holes (with the larger white circles around them) were made specifically for a Hammond plastic case, should you wish to mount your SQM in an enclosure.
L1 partially-wound with 6 turns. (Finish with 45 turns
total.)
L2 fully-wound with 15
turns.
MODES
1. Calibrate
shunts: 1 (only)
2. Fixed Notch
shunts: none (crystal)
3. Variable Notch
shunts on positions 1 and 3 (for 1-10 MHz)
shunts on positions 1and 2 (for 10-30 MHz)
1)
Place shunts on position 1
of the JP1 pinheader. The other two
positions of JP1 should remain open (no shunt applied).
2) Initially adjust
potentiometer R3 to its minimum setting (fully CCW, as viewed from the
front/plastic side of the pot.)
3) Connect a 9V battery and apply
the RF signal to be measured.
4) Calibrate Mode:
Ensuring that a shunt on only on position 1 of JP1, press and hold power switch
S1. Carefully rotate pot R3
clockwise until all 10 segments of the display are lighted.
Rotate the control first so that only 9 are lighted then slowly adjust
until the 10th segment just turns on.
This is the “full scale” reference setting.
Release S1.
5) To operate the SQM in
Variable Notch Mode, place another shunt on JP1
at position 3 (for 1-10 MHz operation) at position 2 (for 10-30 MHz operation).
(NOTE: Keep the shunt on position 1.)
6) To operate the SQM in Fixed Notch Mode, remove shunts from all positions of JP1 and place a crystal in the position marked as X (by R2). The tuning capacitor C8 will have no effect in this mode, and the display will then show the residual spectrum energy with the fundamental notched out at the crystal frequency.
The Signal Quality Meter was designed by Joe Everhart, N2CX, and George Heron, N2APB, on the ride home from the Dayton Hamvention in May of 2005. The design is copyright 2006 by N2CX, N2APB and the AmQRP Club. All rights reserved.