|
|
Midnight
DDS60
VFO Controller |
|
“DDS60 VFO Controller”
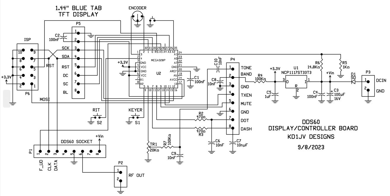
Overview The Midnight DDS60 VFO Controller Kit is an outgrowth of previous designs from Steve Weber KD1JV in which he developed small multi-function boards to control the earlier DDS-based VFO boards from the AmQRP Club. In this latest version, Steve accommodates the AD9851-based “DDS-60” VFO board, achieving a ‘clean’ 60 MHz sinusoid signal and providing a multitude of VFO, transceiver and keyer functions for the homebrewers. Further, a 3D printed design of a sample enclosure is available, as is the re-introduction of the DDS-60 in kit form to enable a lower-cost means to finish off the kit. Note 1: This kit requires soldering 1206-sized surface mount parts, including a rather small 32-pin FPGA controller chip. Note 2: ‘Offshore’ AD9851 VFO boards may also be used with the DDS60 VFO Controller Kit. Note 3: DDS-60 Kits (and assembled boards) may be purchased separately here.
|
|
General Features: • Range: 1000 Hz (1 kHz) to 60.000.000 MHz • 1Hz display resolution. • Tuning rates: 10 Hz to 100 kHz • Rotary tuned • 160 to 6M Ham bands and full range general coverage selection. • 5 frequency memories per band. • Programmable IF offset frequency for single conversion receivers. • 1.44” Color TFT display • Input voltage displayed. • Supply 9 to 12V
|
Transceiver Functions: • Iambic B mode keyer • Auto Straight key detection (on power up) • 5 to 30 WPM in 1 WMP steps • Two (2) 63 character CW message memories • Audio Mute and Transmitter keying outputs • Level adjustable Side Tone output (600 Hz) • RIT (+/- 99.000 kHz)
|

DDS-60 card plugged into the back of the
Controller board.
(DDS-60 is orderable with r/a pinheader to allow
mounting parallel to the back of the Controller.)

3D Enclosure printings for Case & Cover (SCAD and STL files)
Order via PayPal
| DDS60 VFO Controller
Kit ... $40.00 |
|
------------------------------------------------
Ordering by Mail
You may also order by ($40 +$10
shipping) check or Money
Order, written to "Midnight Design Solutions". Send to the address below.
Available for U.S. destinations only. (Sorry.)
Thanks!
Midnight Design Solutions
205 Okema Trace
Loudon, TN 37774
------------------------------------------------
Limited quantities of both kits and assembled units are in stock
Copyright 2010-2026 Midnight Design
Solutions, LLC. All Rights Reserved.
Page last updated: April 20, 2026