|
|
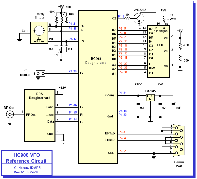
HC908 VFO
A
DDS VFO using the DDS60 frequency synthesizer and |
|
| Description | Block Diagram | Features | Instructional Videos | Schematic | Parts List | Modules | Documentation | Software | Ordering |
Views of the prototype HC908 VFO module mounted
in an optional Ten-Tec enclosure. (Click on a photo to see a larger view.)
Product Status
The HC908 VFO project has taken a
dramatic step forward in being a full-blown and capable VFO product, suitable
for use as test equipment, an add-on digital dial to boat anchors and QRP
transceivers alike. The software has been substantially expanded and
improved to make it a unique and low cost offering in the ham markets, yet still
possessing features and performance to rival any other. This is due to the
flexible and extensible nature of the core design's use of the HC908 controller
card and the popular DDS-60 signal generator card.
Update: March 2018
I have finally begun finishing off this
project by completing the motherboard and enclosure, and will be kitting up this
project during this summer (2018). Feel free to ask me about it
or look back here from time to time to see the progress. I am continuing
to greatly enjoy using the prototypes that I have right here on my own bench,
and I'm sure you will too once the kit is available. (I will also be
supplying the HC908 VFO as an "assembled and tested" item.)
DESCRIPTION
The HC908 VFO is a
full-featured VFO capable of high-quality sinusoid signal generation up to 60
MHz, with features making it uniquely capable within Amateur Radio markets: a
high-contrast back-lighted display, a single encoder control, multiple memories,
flexible IF offset and multiplier settings to accommodate a wide number of radio
design architectures, modular controller (HC908 Daughtercard) and signal
generator (DDS-60 Daughtercard), 40 bits of available digital and analog I/O for
custom use, an advanced menu system for easy access to all features, and a
built-in serial port providing field upgradeability by allowing the owner to
download and update the VFO with improved software versions when available. The
HC908 VFO is available as a single printed circuit board that may be used
with an optionally-purchased standard enclosure or in a custom project chassis.
The software source code is freely available for developers to modify and extend
VFO capabilities using a free and powerful development suite from P&E Micro.
Continuously-adjustable VFO from 400 kHz to 60 MHz
Displays frequency digits: two for megahertz, three for kilohertz, hundreds and tens. (Display of single Hertz digit in next release.)
Flexible cursor movement to digit desired for changing via Dial
Four easily set and programmable memory buffers available
IF Offset buffer provided to add to or subtract from the active frequency buffer;
1x (direct), 2x or 4x frequency multiplier allows scaled use with SoftRock and other over-clocking architectures
Currently displayed frequency stored in EEPROM after 20-second dial press, and displayed at next power-up.
Backlight timeout logic for auto power saving
17 preset frequency bands may be selected via menus to conveniently establish desired dial frequency, Start frequency and End frequency for subsequent frequency Sweep operation
Additional Custom Band may be programmed to establish user-defined Start frequency, End frequency and Step Size for subsequent frequency Sweep operation
Frequency Sweep function automatically and repeatedly sweeps the frequency generated by the VFO from the Start frequency, to the End frequency, in increments of Step Size. (e.g., useful as input to a filter for automated frequency response measurements.)
High-precision, low power DDS signal generation by the DDS-60 daughtercard (default) for operation up to 60 MHz, or the DDS-30 (menu-selectable) for operation up to 30 MHz
VFO may be calibrated against known 10 MHz reference (or WWV);
Powerful 8-bit microcontroller controls all aspects of the operation
Automatic scanning results displayed as frequencies with lowest SWR
Configurable frequency scanning limits and step sizes
Serial port connects to PC for field-upgradeable software
Features in development: frequency display to units Hertz digit, dual VFOs, A/B split operation, IF-VFO, Rx and Tx frequency scaling, increased frequency memory buffers, remote control and data collection via serial port;
Source code freely available and downloadable from website.
SDK available describing software architecture and development guidelines per the P&E Micro WinIDE development environment (also freely available).
We created a dozen 5-minute video segments that collectively overviews most of the VFO's features, as well as the hardware design and the software development environment (described more completely in the SDK that comes with the product.)
Just click on the images below to be taken to an online "Flip Share" site where you can view the videos individually, as desired. Use the title of each video segment as a guide to what you'd like to view.
[Videos are being updated with the latest capabilities ... please check back later.]


The HC908 VFO software can be downloaded to your PC and easily placed into the flash memory on the HC908 daughtercard without using any expensive hardware. Just follow the easy steps to load the S19 binary file into your system and you'll be off and running in no time. The source code is also provided for those wishing to experiment in software.
I have finally begun finishing off this project by completing the motherboard and enclosure, and will be kitting up this project during this summer (2018). Feel free to ask me about it or look back here from time to time to see the progress. I am continuing to greatly enjoy using the prototypes that I have right here on my own bench, and I'm sure you will too once the kit is available. (I will also be supplying the HC908 VFO as an "assembled and tested" item.)
Please let me know of you are interested in staying informed of progress and pricing as it becomes established, and I'll put you on a private mail list for this information. Contact me at
for this.
![]()
Page last updated: May, 2018